


伟德体育简介
伟德体育是伟德官方网站的二级公司,以银川软件园为依托,秉承“教育带动产业,产业提升教育”的办学理念,全面落实“课堂职业零距离”和“理论实践零距离”。与台湾大仁科技大学共建物联网应用技术专业。2017、2018年连续招收士官班。



团队力量
现有教授7名,副教授17名,具有双师素质教师26名,国家级职业技能鉴定考评员3名,区级职业技能鉴定考评员7名。外聘企业兼课教师27人。聘请银川方达电子系统有限公司董事长为伟德体育经理。




实验实训
伟德体育现有计算机多媒体、网络、智能家居等实验实训室24个。与自治区多家计算机、网络、通信等信息行业知名企业合作设立校外实习、就业基地。有银川方达电子系统有限公司、银川瑞斯软件服务有限公司、宁夏希望信息产业有限公司、宁夏贺兰电商园、中浙信科技咨询有限公司、京信通信系统(中国)有限公司宁夏分公司、共享集团股份有限公司等20多家企业。


荣誉奖项
伟德体育2016、2017连续两年荣获全国职业院校教学信息化大赛一等奖。
在2017、2018年全国职业院校员工技能大赛“软件测试”中分别荣获二等奖、三等奖;
在全国职业院校员工技能大赛“云计算”、“英语写作”赛项中分别荣获三等奖;
获得“中国大员工自强之星”国家级提名奖;
在科技厅、科技厅组织的首届“IDEA奖”创意共享(宁夏)3D设计大赛中荣获三等奖
在教育厅组织的“全区互联网+老员工创新创意”赛项中获得铜奖;
在自治区级高职院校职业技能大赛“软件测试”、“大数据”、“云计算”、“物联网应用技术”、“虚拟现实(VR)设计与制作”等赛项荣获多项一等奖、二等奖、三等奖。
2019年伟德体育荣获自治区“五一巾帼标兵岗”荣誉称号。



精彩纷呈的员工活动





伟德体育2019年招生专业
计算机应用技术(自治区级高水平建设专业)
计算机网络技术(自治区级骨干专业建设专业)
计算机网络技术(含移动互联网方向)
物联网应用技术(与台湾大仁科技大学共建)
软件技术
汽车电子
技术通信技术


计算机应用技术专业
本专业是自治区高职院校重点专业,培养员工掌握计算机基础理论、数据库基础知识和网络技术,能熟练进行图形图像处理、网页设计、数据库管理及多媒体制作。毕业后主要从事各种软件开发与应用、数据库编程及管理、网络管理与维护、计算机操作系统管理及维护、软件销售及售后服务等领域工作。
计算机网络技术(移动互联方向)专业
本专业培养员工熟练掌握移动智能设备软件的设计与编程、移动网站数据库的设计与开发、移动智能设备的运营与维护等技能。就业后主要从事各种软件开发与应用、数据库编程及管理、网络管理与维护、计算机操作系统管理及维护、智能设备软件技术售后服务、软件销售及售后服务等工作。
计算机网络技术专业
本专业培养员工掌握计算机网络硬件、组网与调试、网络系统安装与维护、企业网络规划、开发以及网络编程技术,培养具有“建网、管网、用网”能力的高素质、高技能应用型人才。随着云计算和大数据的快速发展,该专业目前人才需求一直是稳中有增,主要从事网络设计与施工、网络管理与维护、计算机软件、硬件系统的维修维护等工作;就业比较稳定。
通信技术专业
本专业是培养员工掌握各种现代通信技术,培养从事科学研究、工程设计、设备制造、网络运营和技术管理的高级技术人才。就业领域广泛,市场需求量一直稳中有增,主要从事通信设备维护、机房或基站的维护、企事业单位的专网的建设与运行维护、通信工程建设、设计、监理、设备调测或仪表销售代理等工作。该专业就业率较高,毕业后薪酬也处于各行业前列。
汽车电子技术专业
本专业培养熟练掌握汽车的拆装,汽车电气电路的识读,汽车电器电控系统制造、拆装、检测、调试、维修、管理、技术服务等技能的高技能应用型人才。毕业后主要在汽车售后技术服务企业、新能源汽车企业、汽车电子及电子控制部件生产企业,从事生产、制造、检测、调试、维修、管理、技术服务等工作。
软件技术专业
本专业培养熟练掌握计算机基础理论、数据库知识和网络技术、软件工程理论和分析方法,能够运用Android、PHP编程、嵌入式ARM、APP等相关编程语言进行应用程序的设计开发,具有编程项目实战经验的程序员。毕业后主要从事各种软件开发与应用、数据库编程及管理、网络管理与维护、计算机操作系统管理及维护、软件销售及售后服务等工作。
物联网应用技术专业
本专业与台湾大仁科技大学共同建设,培养能够进行物联网工程项目的规划及施工管理、物联网感知终端设备维修与技术服务、物联网系统集成、网关产品配置推广以及物联网系统管理等技能,具有一定的应用系统开发能力的高技能应用型专门人才。毕业后主要从事物联网终端产品的生产、物联网终端产品检测、验收,物联网应用系统软、硬件开发等工作。
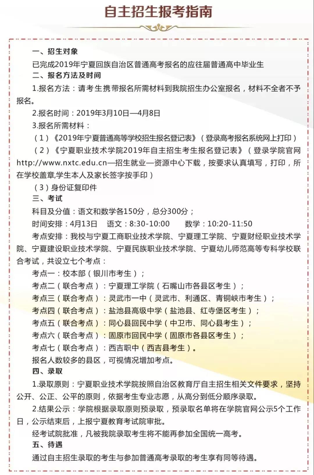
2019年分类考试报考指南


国家资助体系介绍

联系方式
公司地址:宁夏银川市西夏区文萃北路职业教育园区
邮政编码:750021
咨询电话:0951-2135389、2135378、13995287889、13995379290、13995103323、13895081690、13629577696
公司网址:http:/
小编 || 吴裕伦
审核责编 || 罗建红
